Herramientas de Accesibilidad

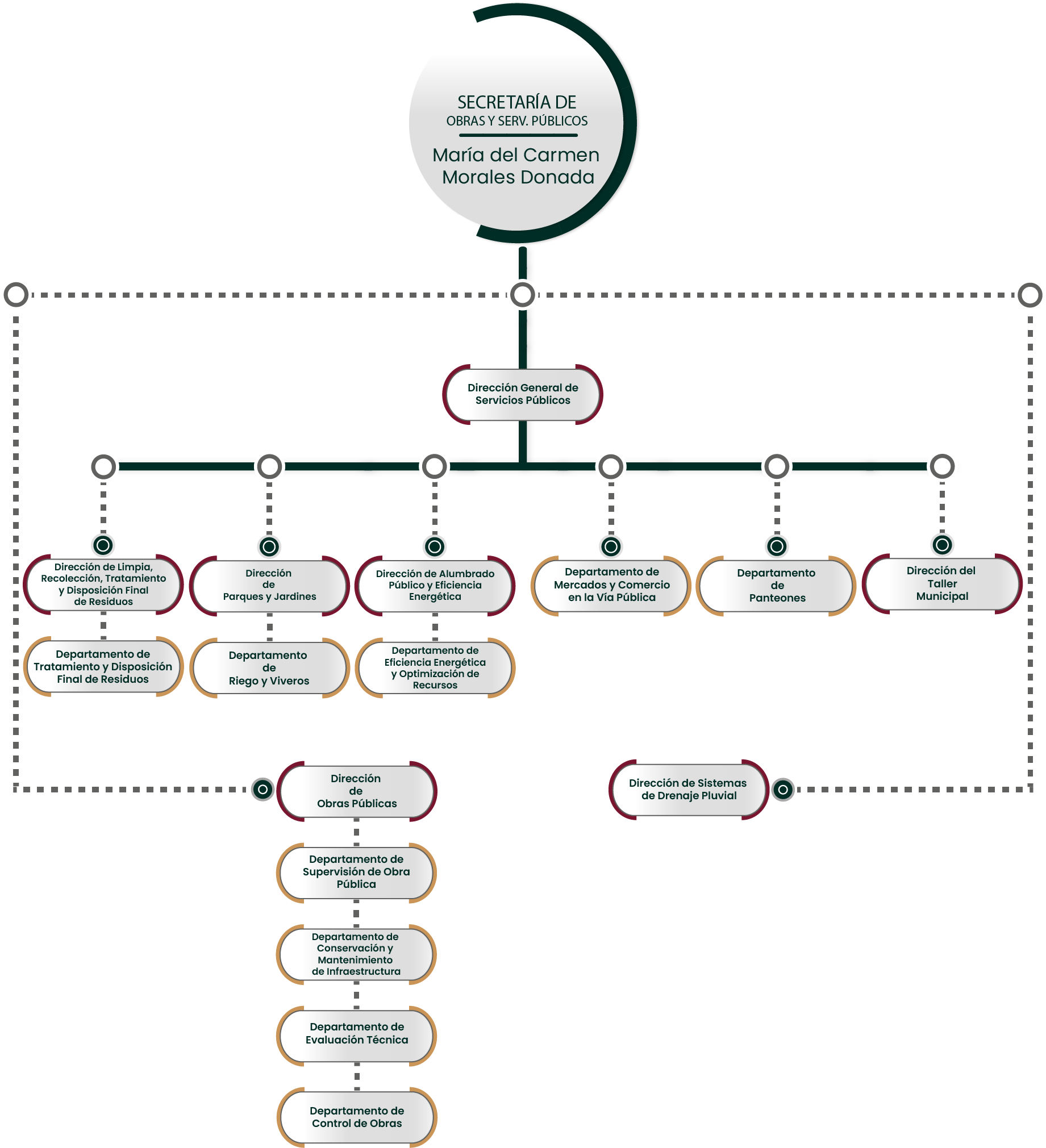
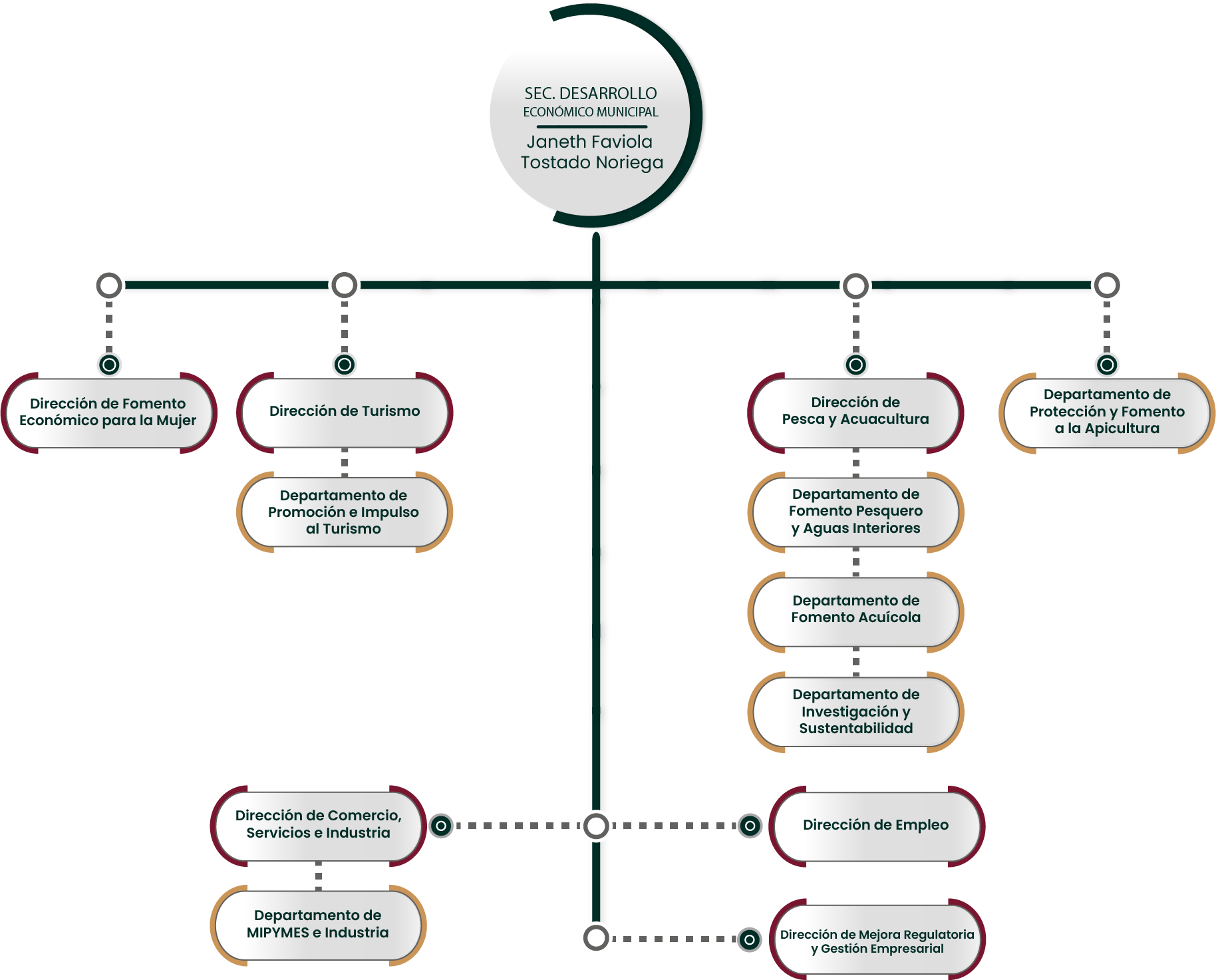
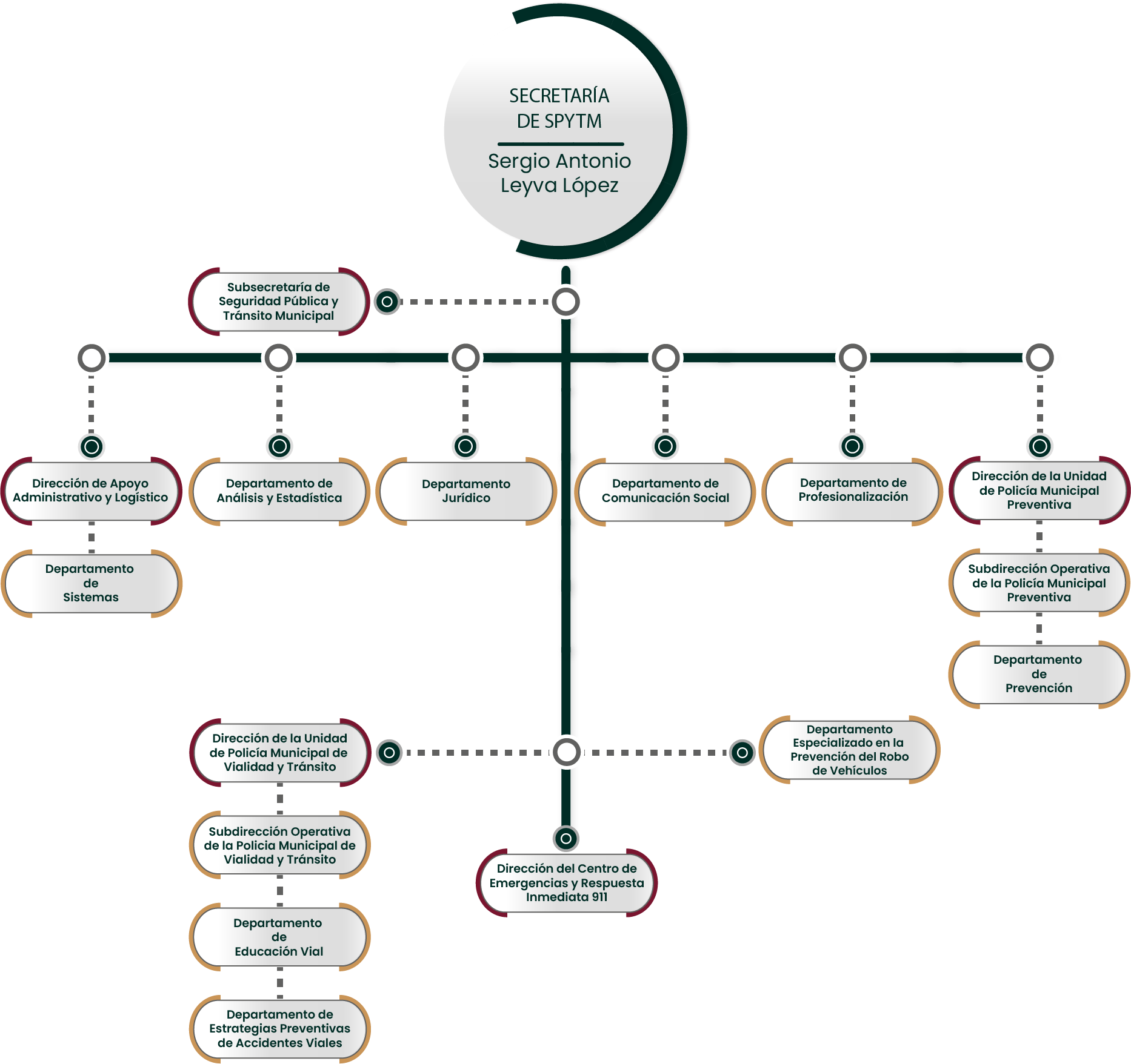
Organigrama - Ayuntamiento de Culiacán

Av. Álvaro Obregón y Mariano Escobedo S/N Centro  C.P. 80000 Culiacán, Sinaloa,  México. Teléfono (667) 7580101 Esta dirección de correo electrónico está siendo protegida contra los robots de spam. Necesita tener JavaScript habilitado para poder verlo.